Somos

Fondo Energía

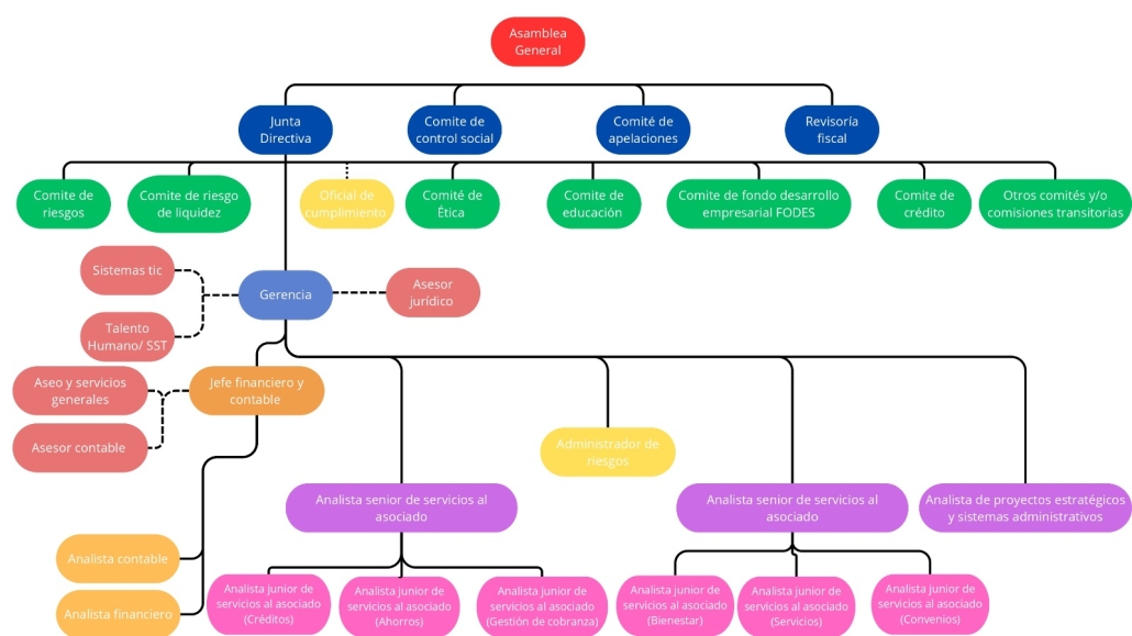
Somos una Empresa Asociativa, de derecho privado, sin ánimo de lucro, con patrimonio social variable e ilimitado, vigilada por la Superintendencia de la Economía Solidaria y clasificado como una entidad de primer nivel de supervisión, por el volumen de activos que maneja.

El 13 de noviembre de 1941 nace la “Asociación de Empleados de la Energía”, como una iniciativa del señor Luis Augusto Guzmán Guzmán empleado en ese entonces de la Empresa de Energía Eléctrica de Bogotá para que aquellos interesados ahorraran una suma mensual que pudiera suplir las necesidades de otros, cobrando un interés bajo.

Su razón social es modificada a partir del año 1994 a “Fondo de Empleados de la Energía-Cajita”, con una nueva reglamentación expedida por Dancoop.

Durante toda su historia el Fondo se ha consolidado entre los primeros 50 Fondos más grandes del país y sus Órganos de Administración, Control y Empleados han propendido por ayudar a lograr el bienestar de los asociados y sus familias mejorando su calidad de vida.

VISIÓN

En el año 2027 ser uno de los Fondos de Empleados líderes en soluciones solidarias integrales, reconocido por su gestión transformadora, sostenible y digital, que impulsa la calidad de vida, la confianza y la participación activa de sus asociados como protagonistas del cambio social.

Valores Institucionales

  • Confianza Solidaria: Construimos vínculos genuinos con nuestros asociados, basados en transparencia, compromiso y cuidado mutuo.
  • Innovación con Propósito: Usamos la tecnología y la creatividad como medios para servir mejor, no como fines.
  • Empatía Transformadora: Entendemos la diversidad de realidades y actuamos con sensibilidad, cercanía y escucha activa.
  • Responsabilidad Social y Ambiental: Cada acción que emprendemos cuida el bienestar de las personas y el planeta.
  • Excelencia Colaborativa: Trabajamos como un equipo solidario que busca resultados con impacto y sentido humano.

MISIÓN

Somos una empresa asociativa del sector solidario, comprometida con transformar la vida de nuestros asociados y sus familias, mediante servicios humanos, sostenibles e innovadores que promueven el bienestar integral, la inclusión y el desarrollo social, económico y digital.

Los Ahorros son Seguridad Prosperidad Futuro para ti y tu familia

Política organizacional

“Confianza, Solidaridad e Innovación con Propósito”

En el Fondo de Empleados trabajamos para mejorar la vida de nuestros asociados y sus familias, combinando solidaridad, innovación y liderazgo con sentido social. Nuestra gestión se basa en un servicio humano, eficiente y apoyado en la tecnología, para lograr bienestar, equidad y sostenibilidad.

Nos comprometemos a:

  • Generar valor real para nuestros asociados, respondiendo a sus necesidades.
  • Actuar con transparencia, responsabilidad compartida y participación activa.
  • Respetar la diversidad de edades y contextos, con inclusión y empatía.
  • Usar la tecnología y la innovación para crecer y servir mejor.
  • Fomentar un liderazgo colaborativo que logre resultados con impacto social.